Page
Page()函数用来注册一个页面。接受一个object参数,其指定页面的初始数据、生命周期函数、事件处理函数等。
object参数说明:
| 属性 | 类型 | 描述 |
|---|---|---|
| data | Object | 页面的初始数据 |
| onLoad | Function | 生命周期函数--监听页面加载 |
| onReady | Function | 生命周期函数--监听页面初次渲染完成 |
| onShow | Function | 生命周期函数--监听页面显示 |
| onHide | Function | 生命周期函数--监听页面隐藏 |
| onUnload | Function | 生命周期函数--监听页面卸载 |
| onPullDownRefresh | Function | 页面相关事件处理函数--监听用户下拉动作 |
| onReachBottom | Function | 页面上拉触底事件的处理函数 |
| onShareAppMessage | Function | 用户点击右上角分享 |
| 其他 | Any | 开发者可以添加任意的函数或数据到 object 参数中,在页面的函数中用 this 可以访问 |
示例代码:
//index.js
Page({
data: {
text: "This is page data."
},
onLoad: function(options) {
// Do some initialize when page load.
},
onReady: function() {
// Do something when page ready.
},
onShow: function() {
// Do something when page show.
},
onHide: function() {
// Do something when page hide.
},
onUnload: function() {
// Do something when page close.
},
onPullDownRefresh: function() {
// Do something when pull down.
},
onReachBottom: function() {
// Do something when page reach bottom.
},
onShareAppMessage: function() {
// return custom share date when user share.
},
// Event handler.
viewTap: function() {
this.setData({
text: 'Set some data for updating view.'
})
},
customData: {
hi: 'MINA'
}
})
初始化数据
初始化数据将作为页面的第一次渲染。data将会以json的形式由逻辑层传至渲染层,所以其数据必须是可以转成JSON的格式:字符串,数字,布尔值,对象,数组。
渲染层可以通过WXML对数据进行绑定。
示例代码:
<view>{{text}}</view>
<view>{{array[0].msg}}</view>
Page({
data: {
text: 'init data',
array: [{msg: '1'}, {msg: '2'}]
}
})
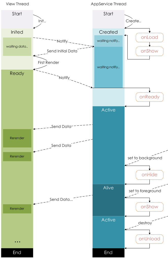
生命周期函数
-
onLoad: 页面加载- 一个页面只会调用一次。
- 接收页面参数可以获取
wx.navigateTo和wx.redirectTo及<navigator/>中的 query。
-
onShow: 页面显示- 每次打开页面都会调用一次。
-
onReady: 页面初次渲染完成- 一个页面只会调用一次,代表页面已经准备妥当,可以和视图层进行交互。
- 对界面的设置如
wx.setNavigationBarTitle请在onReady之后设置。详见生命周期
-
onHide: 页面隐藏- 当
navigateTo或底部tab切换时调用。
- 当
onUnload: 页面卸载- 当
redirectTo或navigateBack的时候调用。
生命周期的调用以及页面的路由方式详见
onLoad参数
| 类型 | 说明 |
|---|---|
| Object | 其他页面打开当前页面所调用的 query 参数 |
页面相关事件处理函数
-
onPullDownRefresh: 下拉刷新 - 监听用户下拉刷新事件。
- 需要在
config的window选项中开启enablePullDownRefresh。 - 当处理完数据刷新后,
wx.stopPullDownRefresh可以停止当前页面的下拉刷新。
-
onShareAppMessage: 用户分享 - 只有定义了此事件处理函数,右上角菜单才会显示“分享”按钮
- 用户点击分享按钮的时候会调用
- 此事件需要 return 一个 Object,用于自定义分享内容
自定义分享字段
| 字段 | 说明 | 默认值 |
|---|---|---|
| title | 分享标题 | 当前小程序名称 |
| path | 分享路径 | 当前页面 path ,必须是以 / 开头的完整路径 |
示例代码
Page({
onShareAppMessage: function () {
return {
title: '自定义分享标题',
path: '/page/user?id=123'
}
}
})
事件处理函数
除了初始化数据和生命周期函数,Page中还可以定义一些特殊的函数:事件处理函数。在渲染层可以在组件中加入事件绑定,当达到触发事件时,就会执行Page中定义的事件处理函数。
示例代码:
<view bindtap="viewTap"> click me </view>
Page({
viewTap: function() {
console.log('view tap')
}
}) Page.prototype.setData()
setData函数用于将数据从逻辑层发送到视图层,同时改变对应的this.data的值。
注意:
- 直接修改this.data无效,无法改变页面的状态,还会造成数据不一致。
- 单次设置的数据不能超过1024kB,请尽量避免一次设置过多的数据。
setData()参数格式
接受一个对象,以key,value的形式表示将this.data中的key对应的值改变成value。
其中key可以非常灵活,以数据路径的形式给出,如array[2].message,a.b.c.d,并且不需要在this.data中预先定义。
注意:
- 直接修改 this.data 而不调用 this.setData 是无法改变页面的状态的,还会造成数据不一致
- 单次设置的数据不能超过1024kB,请尽量避免一次设置过多的数据。
示例代码:
<!--index.wxml-->
<view>{{text}}</view>
<button bindtap="changeText"> Change normal data </button>
<view>{{num}}</view>
<button bindtap="changeText"> Change normal num </button>
<view>{{array[0].text}}</view>
<button bindtap="changeItemInArray"> Change Array data </button>
<view>{{object.text}}</view>
<button bindtap="changeItemInObject"> Change Object data </button>
<view>{{newField.text}}</view>
<button bindtap="addNewField"> Add new data </button>
//index.js
Page({
data: {
text: 'init data',
num: 0,
array: [{text: 'init data'}],
object: {
text: 'init data'
}
},
changeText: function() {
// this.data.text = 'changed data' // bad, it can not work
this.setData({
text: 'changed data'
})
},
changeNum: function() {
this.data.num = 1
this.setData({
num: this.data.num
})
},
changeItemInArray: function() {
// you can use this way to modify a danamic data path
this.setData({
'array[0].text':'changed data'
})
},
changeItemInObject: function(){
this.setData({
'object.text': 'changed data'
});
},
addNewField: function() {
this.setData({
'newField.text': 'new data'
})
}
})
以下内容你不需要立马完全弄明白,不过以后它会有帮助。
生命周期函数
下图说明了Page实例的生命周期。
