> 微信小程序开发教程手册 > 页面相关事件处理函数

Page


Page()函数用来注册一个页面。接受一个object参数,其指定页面的初始数据、生命周期函数、事件处理函数等。

object参数说明:

属性 类型 描述
data Object 页面的初始数据
onLoad Function 生命周期函数--监听页面加载
onReady Function 生命周期函数--监听页面初次渲染完成
onShow Function 生命周期函数--监听页面显示
onHide Function 生命周期函数--监听页面隐藏
onUnload Function 生命周期函数--监听页面卸载
onPullDownRefresh Function 页面相关事件处理函数--监听用户下拉动作
onReachBottom Function 页面上拉触底事件的处理函数
onShareAppMessage Function 用户点击右上角分享
其他 Any 开发者可以添加任意的函数或数据到 object 参数中,在页面的函数中用 this 可以访问

示例代码:

//index.js
Page({
  data: {
    text: "This is page data."
  },
  onLoad: function(options) {
    // Do some initialize when page load.
  },
  onReady: function() {
    // Do something when page ready.
  },
  onShow: function() {
    // Do something when page show.
  },
  onHide: function() {
    // Do something when page hide.
  },
  onUnload: function() {
    // Do something when page close.
  },
  onPullDownRefresh: function() {
    // Do something when pull down.
  },
  onReachBottom: function() {
    // Do something when page reach bottom.
  },
  onShareAppMessage: function() {
    // return custom share date when user share.
  },
  // Event handler.
  viewTap: function() {
    this.setData({
      text: 'Set some data for updating view.'
    })
  },
  customData: {
    hi: 'MINA'
  }
})

初始化数据

初始化数据将作为页面的第一次渲染。data将会以json的形式由逻辑层传至渲染层,所以其数据必须是可以转成JSON的格式:字符串,数字,布尔值,对象,数组。

渲染层可以通过WXML对数据进行绑定。

示例代码:

<view>{{text}}</view>
<view>{{array[0].msg}}</view>
Page({
  data: {
    text: 'init data',
    array: [{msg: '1'}, {msg: '2'}]
  }
})

生命周期函数

  • onLoad: 页面加载

    • 一个页面只会调用一次。
    • 接收页面参数可以获取wx.navigateTowx.redirectTo<navigator/>中的 query。
  • onShow: 页面显示

    • 每次打开页面都会调用一次。
  • onReady: 页面初次渲染完成

    • 一个页面只会调用一次,代表页面已经准备妥当,可以和视图层进行交互。
    • 对界面的设置如wx.setNavigationBarTitle请在onReady之后设置。详见生命周期
  • onHide: 页面隐藏

    • navigateTo或底部tab切换时调用。
  • onUnload: 页面卸载

    • redirectTonavigateBack的时候调用。

生命周期的调用以及页面的路由方式详见

onLoad参数

类型 说明
Object 其他页面打开当前页面所调用的 query 参数

页面相关事件处理函数

  • onPullDownRefresh: 下拉刷新
    • 监听用户下拉刷新事件。
    • 需要在configwindow选项中开启enablePullDownRefresh
    • 当处理完数据刷新后,wx.stopPullDownRefresh可以停止当前页面的下拉刷新。
  • onShareAppMessage: 用户分享
    • 只有定义了此事件处理函数,右上角菜单才会显示“分享”按钮
    • 用户点击分享按钮的时候会调用
    • 此事件需要 return 一个 Object,用于自定义分享内容

自定义分享字段

字段 说明 默认值
title 分享标题 当前小程序名称
path 分享路径 当前页面 path ,必须是以 / 开头的完整路径

示例代码

Page({
  onShareAppMessage: function () {
    return {
      title: '自定义分享标题',
      path: '/page/user?id=123'
    }
  }
})

事件处理函数


​除了初始化数据和生命周期函数,Page中还可以定义一些特殊的函数:事件处理函数。在渲染层可以在组件中加入事件绑定,当达到触发事件时,就会执行Page中定义的事件处理函数。

示例代码:

<view bindtap="viewTap"> click me </view>
Page({
  viewTap: function() {
    console.log('view tap')
  }
})

Page.prototype.setData()


setData函数用于将数据从逻辑层发送到视图层,同时改变对应的this.data的值

注意:

  1. 直接修改this.data无效,无法改变页面的状态,还会造成数据不一致。
  2. 单次设置的数据不能超过1024kB,请尽量避免一次设置过多的数据

setData()参数格式


接受一个对象,以key,value的形式表示将this.data中的key对应的值改变成value。

其中key可以非常灵活,以数据路径的形式给出,如array[2].messagea.b.c.d,并且不需要在this.data中预先定义。

注意:

  1. 直接修改 this.data 而不调用 this.setData 是无法改变页面的状态的,还会造成数据不一致
  2. 单次设置的数据不能超过1024kB,请尽量避免一次设置过多的数据

示例代码:

<!--index.wxml-->
<view>{{text}}</view>
<button bindtap="changeText"> Change normal data </button>
<view>{{num}}</view>
<button bindtap="changeText"> Change normal num </button>
<view>{{array[0].text}}</view>
<button bindtap="changeItemInArray"> Change Array data </button>
<view>{{object.text}}</view>
<button bindtap="changeItemInObject"> Change Object data </button>
<view>{{newField.text}}</view>
<button bindtap="addNewField"> Add new data </button>
//index.js
Page({
  data: {
    text: 'init data',
    num: 0,
    array: [{text: 'init data'}],
    object: {
      text: 'init data'
    }
  },
  changeText: function() {
    // this.data.text = 'changed data'  // bad, it can not work
    this.setData({
      text: 'changed data'
    })
  },
  changeNum: function() {
    this.data.num = 1
    this.setData({
      num: this.data.num
    })
  },
  changeItemInArray: function() {
    // you can use this way to modify a danamic data path
    this.setData({
      'array[0].text':'changed data'
    })
  },
  changeItemInObject: function(){
    this.setData({
      'object.text': 'changed data'
    });
  },
  addNewField: function() {
    this.setData({
      'newField.text': 'new data'
    })
  }
})

以下内容你不需要立马完全弄明白,不过以后它会有帮助。

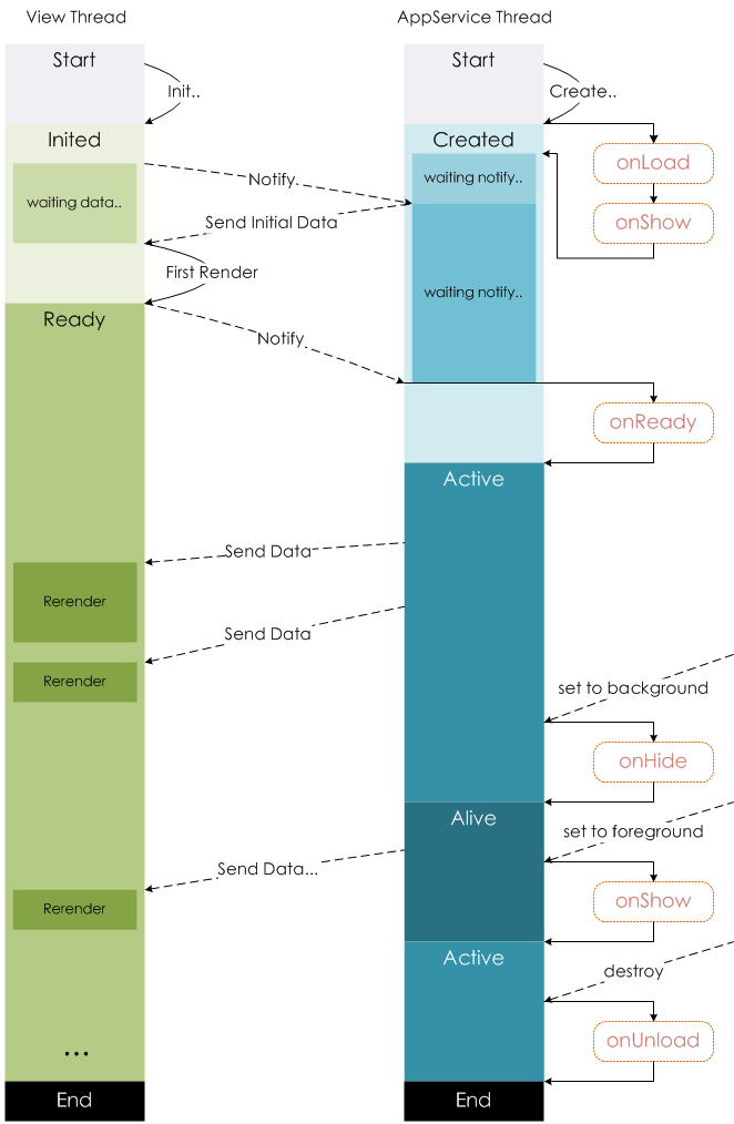
生命周期函数


下图说明了Page实例的生命周期。

页面相关事件处理函数