4.1.3 Activity登堂入室
1.Activity,Window与View的关系
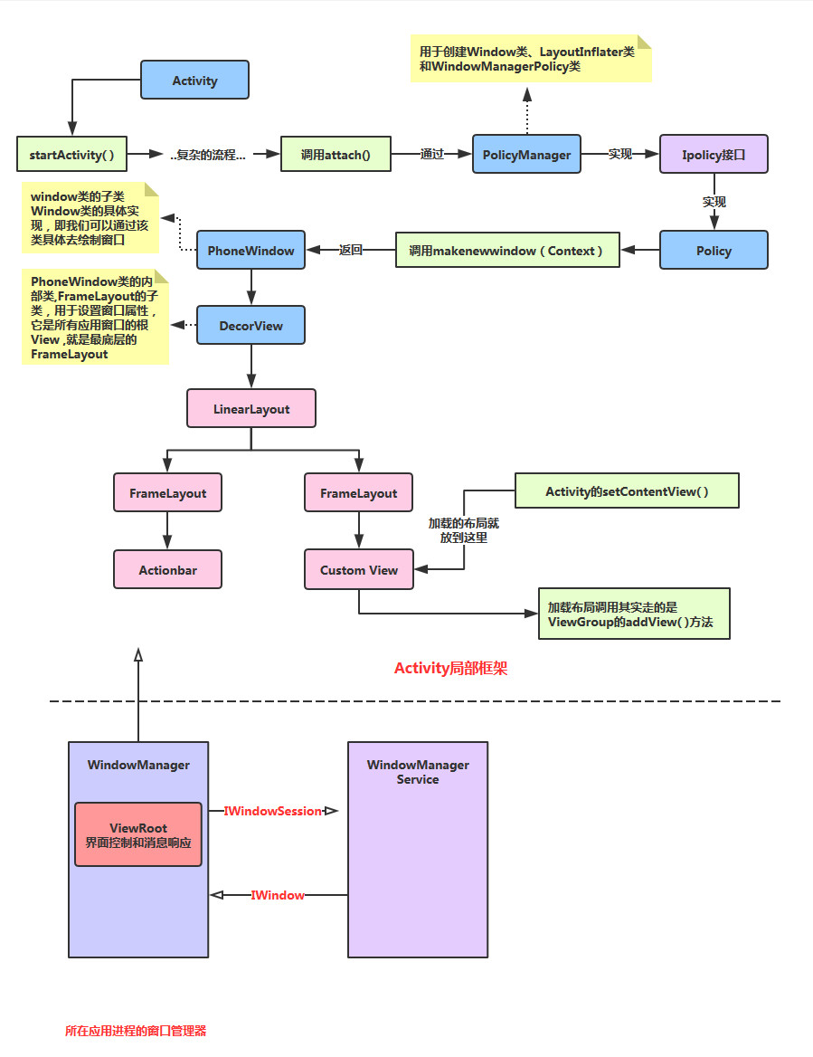
好吧,本来就想了解下他们几个的关系,然后手多多,然后就开始看起他们的调用过程来了...结果扣了两个小时,只理解了很小很小的一部分,果然,到底层撸源码的都是大神,比如老罗,还没到那个等级,下面是自己查阅资料,看了下一点源码的归纳所得,如果哪写错了欢迎指出!下面贴下小结图:

流程解析: Activity调用startActivity后最后会调用attach方法,然后在PolicyManager实现一个Ipolicy接口,接着实现一个Policy对象,接着调用makenewwindow(Context)方法,该方法会返回一个PhoneWindow对象,而PhoneWindow 是Window的子类,在这个PhoneWindow中有一个DecorView的内部类,是所有应用窗口的根View,即View的老大, 直接控制Activity是否显示(引用老司机原话..),好吧,接着里面有一个LinearLayout,里面又有两个FrameLayout他们分别拿来装ActionBar和CustomView,而我们setContentView()加载的布局就放到这个CustomView中!
总结下这三者的关系: 打个牵强的比喻: 我们可以把这三个类分别堪称:画家,画布,画笔画出的东西; 画家通过画笔( LayoutInflater.infalte)画出图案,再绘制在画布(addView)上! 最后显示出来(setContentView)
2.Activity,Task和Back Stack的一些概念
接着我们来了解Android中Activity的管理机制,这就涉及到了两个名词:Task和Back Stack了!
概念解析:
我们的APP一般都是由多个Activity构成的,而在Android中给我们提供了一个Task(任务)的概念, 就是将多个相关的Activity收集起来,然后进行Activity的跳转与返回!当然,这个Task只是一个 frameworker层的概念,而在Android中实现了Task的数据结构就是Back Stack(回退堆栈)! 相信大家对于栈这种数据结构并不陌生,Java中也有个Stack的集合类!栈具有如下特点:
先进先出(LIFO),常用操作入栈(push),出栈(pop),处于最顶部的叫栈顶,最底部叫栈底
而Android中的Stack Stack也具有上述特点,他是这样来管理Activity的:
当切换到新的Activity,那么该Activity会被压入栈中,成为栈顶! 而当用户点击Back键,栈顶的Activity出栈,紧随其后的Activity来到栈顶!
我们来看下官方文档给出的一个流程图:

流程解析:
应用程序中存在A1,A2,A3三个activity,当用户在Launcher或Home Screen点击应用程序图标时, 启动主A1,接着A1开启A2,A2开启A3,这时栈中有三个Activity,并且这三个Activity默认在 同一个任务(Task)中,当用户按返回时,弹出A3,栈中只剩A1和A2,再按返回键, 弹出A2,栈中只剩A1,再继续按返回键,弹出A1,任务被移除,即程序退出!
接着在官方文档中又看到了另外两个图,处于好奇,我又看了下解释,然后跟群里的人讨论了下:


然后还有这段解释:

然后总结下了结论:
Task是Activity的集合,是一个概念,实际使用的Back Stack来存储Activity,可以有多个Task,但是 同一时刻只有一个栈在最前面,其他的都在后台!那栈是如何产生的呢?
答:当我们通过主屏幕,点击图标打开一个新的App,此时会创建一个新的Task!举个例子:
我们通过点击通信录APP的图标打开APP,这个时候会新建一个栈1,然后开始把新产生的Activity添加进来,可能我们在通讯录的APP中打开了短信APP的页面,但是此时不会新建一个栈,而是继续添加到栈1中,这是 Android推崇一种用户体验方式,即不同应用程序之间的切换能使用户感觉就像是同一个应用程序, 很连贯的用户体验,官方称其为seamless (无缝衔接)! ——————这个时候假如我们点击Home键,回到主屏幕,此时栈1进入后台,我们可能有下述两种操作:
1)点击菜单键(正方形那个按钮),点击打开刚刚的程序,然后栈1又回到前台了! 又或者我们点击主屏幕上通信录的图标,打开APP,此时也不会创建新的栈,栈1回到前台!
2)如果此时我们点击另一个图标打开一个新的APP,那么此时则会创建一个新的栈2,栈2就会到前台, 而栈1继续呆在后台;
3) 后面也是这样...以此类推!
3.Task的管理
1)文档翻译:
好的,继续走文档,从文档中的ManagingTasks开始,大概的翻译如下:
1)文档翻译
继续走文档,从文档中的ManagingTasks开始,翻译如下:
如上面所述,Android会将新成功启动的Activity添加到同一个Task中并且按照以"先进先出"方式管理多个Task 和Back Stack,用户就无需去担心Activites如何与Task任务进行交互又或者它们是如何存在于Back Stack中! 或许,你想改变这种正常的管理方式。比如,你希望你的某个Activity能够在一个新的Task中进行管理; 或者你只想对某个Activity进行实例化,又或者你想在用户离开任务时清理Task中除了根Activity所有Activities。你可以做这些事或者更多,只需要通过修改AndroidManifest.xml中 < activity >的相关属性值或者在代码中通过传递特殊标识的Intent给startActivity( )就可以轻松的实现 对Actvitiy的管理了。
< activity >中我们可以使用的属性如下:
- taskAffinity
- launchMode
- allowTaskReparenting
- clearTaskOnLaunch
- alwaysRetainTaskState
- finishOnTaskLaunch
你能用的主要的Intent标志有:
- FLAG_ACTIVITY_NEW_TASK
- FLAG_ACTIVITY_CLEAR_TOP
- FLAG_ACTIVITY_SINGLE_TOP
好的,接下来逐个介绍这些怎么用:
2)taskAffinity和allowTaskReparenting
默认情况下,一个应用程序中的所有activity都有一个Affinity,这让它们属于同一个Task。 你可以理解为是否处于同一个Task的标志,然而,每个Activity可以通过 < activity>中的taskAffinity属性设置单独的Affinity。 不同应用程序中的Activity可以共享同一个Affinity,同一个应用程序中的不同Activity 也可以设置成不同的Affinity。 Affinity属性在2种情况下起作用:
1)当启动 activity的Intent对象包含FLAG_ACTIVITY_NEW_TASK标记: 当传递给startActivity()的Intent对象包含 FLAG_ACTIVITY_NEW_TASK标记时,系统会为需要启动的Activity寻找与当前Activity不同Task。如果要启动的 Activity的Affinity属性与当前所有的Task的Affinity属性都不相同,系统会新建一个带那个Affinity属性的Task,并将要启动的Activity压到新建的Task栈中;否则将Activity压入那个Affinity属性相同的栈中。
2)allowTaskReparenting属性设置为true 如果一个activity的allowTaskReparenting属性为true, 那么它可以从一个Task(Task1)移到另外一个有相同Affinity的Task(Task2)中(Task2带到前台时)。 如果一个.apk文件从用户角度来看包含了多个"应用程序",你可能需要对那些 Activity赋不同的Affinity值。
3)launchMode:
四个可选值,启动模式我们研究的核心,下面再详细讲! 他们分别是:standard(默认),singleTop,singleTask,singleInstance
4)清空栈
当用户长时间离开Task(当前task被转移到后台)时,系统会清除task中栈底Activity外的所有Activity 。这样,当用户返回到Task时,只留下那个task最初始的Activity了。我们可以通过修改下面这些属性来 改变这种行为!
alwaysRetainTaskState: 如果栈底Activity的这个属性被设置为true,上述的情况就不会发生。 Task中的所有activity将被长时间保存。
clearTaskOnLaunch 如果栈底activity的这个属性被设置为true,一旦用户离开Task, 则 Task栈中的Activity将被清空到只剩下栈底activity。这种情况刚好与 alwaysRetainTaskState相反。即使用户只是短暂地离开,task也会返回到初始状态 (只剩下栈底acitivty)。
finishOnTaskLaunch 与clearTaskOnLaunch相似,但它只对单独的activity操 作,而不是整个Task。它可以结束任何Activity,包括栈底的Activity。 当它设置为true时,当前的Activity只在当前会话期间作为Task的一部分存在, 当用户退出Activity再返回时,它将不存在。
4.Activity的四种加载模式详解:
接下来我们来详细地讲解下四种加载模式: 他们分别是:standard(默认),singleTop,singleTask,singleInstance 在泡在网上的日子看到一篇图文并茂的讲解启动模式的,很赞,可能更容易理解吧,这里借鉴下:
原文链接:Activity启动模式图文详解:standard, singleTop, singleTask 以及 singleInstance
英文原文:Understand Android Activity's launchMode: standard, singleTop, singleTask and singleInstance 另外还有一篇详细讲解加载模式的:Android中Activity四种启动模式和taskAffinity属性详解
先来看看总结图:

模式详解:
standard模式:
标准启动模式,也是activity的默认启动模式。在这种模式下启动的activity可以被多次实例化,即在同一个任务中可以存在多个activity的实例,每个实例都会处理一个Intent对象。如果Activity A的启动模式为standard,并且A已经启动,在A中再次启动Activity A,即调用startActivity(new Intent(this,A.class)),会在A的上面再次启动一个A的实例,即当前的桟中的状态为A-->A。


singleTop模式:
如果一个以singleTop模式启动的Activity的实例已经存在于任务栈的栈顶, 那么再启动这个Activity时,不会创建新的实例,而是重用位于栈顶的那个实例, 并且会调用该实例的onNewIntent()方法将Intent对象传递到这个实例中。 举例来说,如果A的启动模式为singleTop,并且A的一个实例已经存在于栈顶中, 那么再调用startActivity(new Intent(this,A.class))启动A时, 不会再次创建A的实例,而是重用原来的实例,并且调用原来实例的onNewIntent()方法。 这时任务栈中还是这有一个A的实例。如果以singleTop模式启动的activity的一个实例 已经存在与任务栈中,但是不在栈顶,那么它的行为和standard模式相同,也会创建多个实例。

singleTask模式:
只允许在系统中有一个Activity实例。如果系统中已经有了一个实例, 持有这个实例的任务将移动到顶部,同时intent将被通过onNewIntent()发送。 如果没有,则会创建一个新的Activity并置放在合适的任务中。

官方文档中提到的一个问题:
系统会创建一个新的任务,并将这个Activity实例化为新任务的根部(root) 这个则需要我们对taskAffinity进行设置了,使用taskAffinity后的解雇:


singleInstance模式
保证系统无论从哪个Task启动Activity都只会创建一个Activity实例,并将它加入新的Task栈顶 也就是说被该实例启动的其他activity会自动运行于另一个Task中。 当再次启动该activity的实例时,会重用已存在的任务和实例。并且会调用这个实例 的onNewIntent()方法,将Intent实例传递到该实例中。和singleTask相同, 同一时刻在系统中只会存在一个这样的Activity实例。

5.Activity拾遗
对于Activity可能有些东西还没讲到,这里预留一个位置,漏掉的都会在这里补上! 首先是群友珠海-坤的建议,把开源中国的Activity管理类也贴上,嗯,这就贴上,大家可以直接用到 项目中~
1)开源中国客户端Activity管理类:
package net.oschina.app;
import java.util.Stack;
import android.app.Activity;
import android.app.ActivityManager;
import android.content.Context;
public class AppManager {
private static Stack<Activity> activityStack;
private static AppManager instance;
private AppManager(){}
/**
* 单一实例
*/
public static AppManager getAppManager(){
if(instance==null){
instance=new AppManager();
}
return instance;
}
/**
* 添加Activity到堆栈
*/
public void addActivity(Activity activity){
if(activityStack==null){
activityStack=new Stack<Activity>();
}
activityStack.add(activity);
}
/**
* 获取当前Activity(堆栈中最后一个压入的)
*/
public Activity currentActivity(){
Activity activity=activityStack.lastElement();
return activity;
}
/**
* 结束当前Activity(堆栈中最后一个压入的)
*/
public void finishActivity(){
Activity activity=activityStack.lastElement();
finishActivity(activity);
}
/**
* 结束指定的Activity
*/
public void finishActivity(Activity activity){
if(activity!=null){
activityStack.remove(activity);
activity.finish();
activity=null;
}
}
/**
* 结束指定类名的Activity
*/
public void finishActivity(Class<?> cls){
for (Activity activity : activityStack) {
if(activity.getClass().equals(cls) ){
finishActivity(activity);
}
}
}
/**
* 结束所有Activity
*/
public void finishAllActivity(){
for (int i = 0, size = activityStack.size(); i < size; i++){
if (null != activityStack.get(i)){
activityStack.get(i).finish();
}
}
activityStack.clear();
}
/**
* 退出应用程序
*/
public void AppExit(Context context) {
try {
finishAllActivity();
ActivityManager activityMgr= (ActivityManager) context.getSystemService(Context.ACTIVITY_SERVICE);
activityMgr.restartPackage(context.getPackageName());
System.exit(0);
} catch (Exception e) { }
}
}
本节小结:
好的,本节就到这里,东西都比较苦涩难懂,暂时知道下即可,总结下Task进行整体调度的 相关操作吧:
- 按Home键,将之前的Task切换到后台
- 长按Home键,会显示出最近执行过的Task列表
- 在Launcher或HomeScreen点击app图标,开启一个新Task,或者是将已有的Task调度到前台
- 启动singleTask模式的Activity时,会在系统中搜寻是否已经存在一个合适的Task,若存在,则会将这个Task调度到前台以重用这个Task。如果这个Task中已经存在一个要启动的Activity的实例,则清除这个实例之上的所有Activity,将这个实例显示给用户。如果这个已存在的Task中不存在一个要启动的Activity的实例,则在这个Task的顶端启动一个实例。若这个Task不存在,则会启动一个新的Task,在这个新的Task中启动这个singleTask模式的Activity的一个实例。
- 启动singleInstance的Activity时,会在系统中搜寻是否已经存在一个这个Activity的实例,如果存在,会将这个实例所在的Task调度到前台,重用这个Activity的实例(该Task中只有这一个Activity),如果不存在,会开启一个新任务,并在这个新Task中启动这个singleInstance模式的Activity的一个实例。
好的本节就到这里,关于Task与Activity加载模式的东西还是比较复杂的,下面给大家贴下编写该文的 时候的一些参考文献,可以自己看看~
参考文献:
- 1.Tasks and Back Stack
- 2.理解android中Activity和Task的关系
- 3.Activity启动模式图文详解:standard, singleTop, singleTask 以及 singleInstance
- 4.Understand Android Activity's launchMode: standard, singleTop, singleTask and singleInstance
- 5.Android中Activity四种启动模式和taskAffinity属性详解
- 6.Android的Activity和Tasks详解
- 7.Activity的四种启动模式和onNewIntent()
- 8.译:Android任务和返回栈完全解析,细数那些你所不知道的细节